Waypoint AI Compliance Agent

Automate Your Healthcare Compliance Reviews with Precision and Speed.


What does the Waypoint AI Agent do?

Waypoint's AI Compliance Agent automates the complex, time-intensive manual reviews involved in Institutional Review Board (IRB) protocols. Our AI-driven tool rapidly analyzes submissions, identifies compliance gaps, and generates actionable feedback—accelerating approvals and freeing up your team's valuable time.

How does it work?

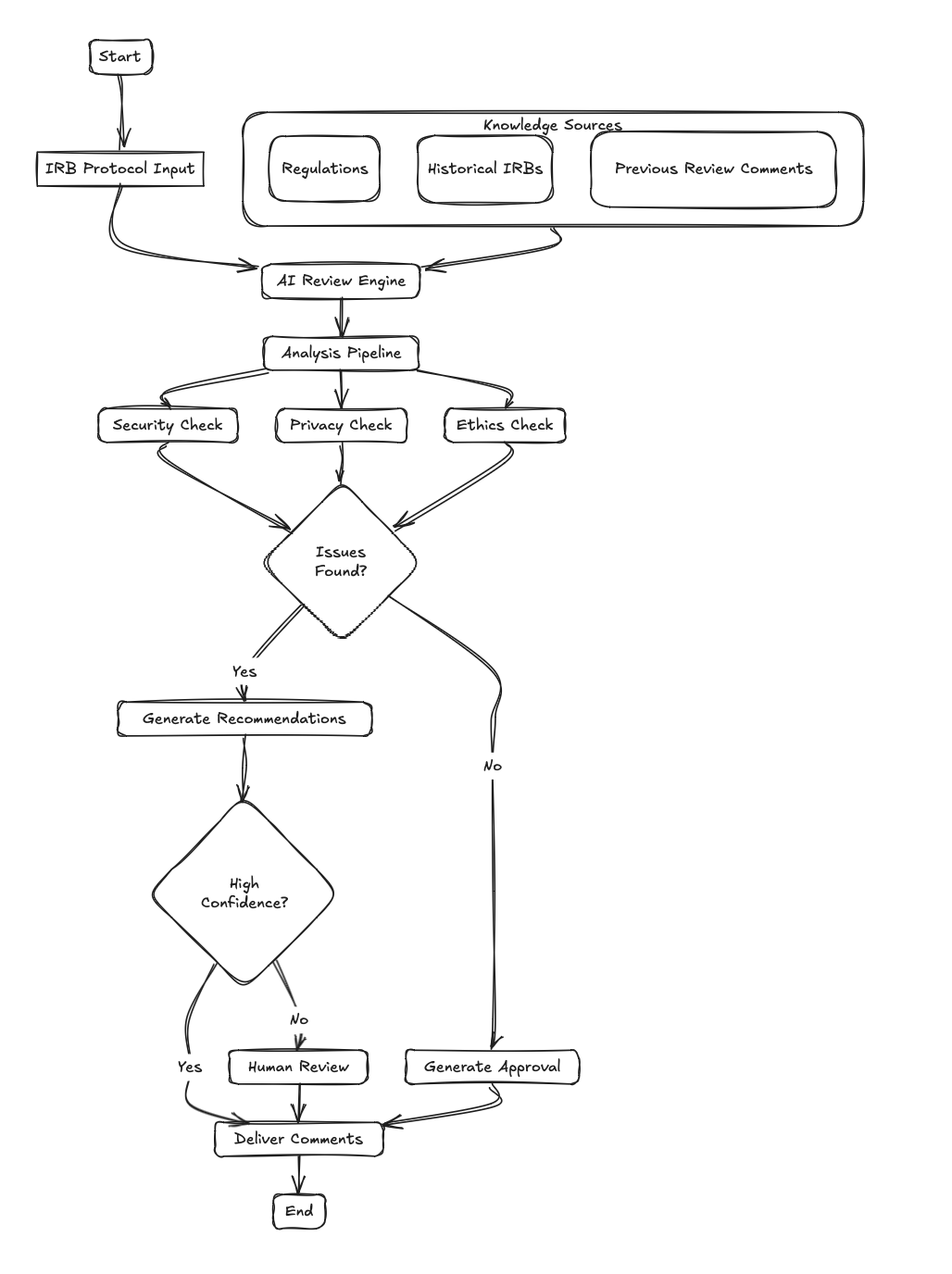
Waypoint Agent Review Process Flowchart
Detailed flowchart showing the AI-driven IRB protocol review process, from initial submission through final approval or recommendations.
  1. Input Submission: Upload your IRB protocol quickly and easily.
  2. AI Analysis: Our AI engine references institutional guidelines, historical IRBs, and previous compliance decisions to rigorously assess your protocol.
  3. Automated Checks: Instantly evaluates security, privacy, and ethical considerations.
  4. Instant Recommendations: Generates precise, actionable revision comments or approval suggestions immediately.
  5. Reviewer Confidence: Clearly indicates AI confidence levels; seamlessly hands off lower-confidence cases to human reviewers.
  6. Continuous Learning: Feedback from reviewers continuously enhances agent accuracy and reliability.

Who's it for?

Waypoint's AI Compliance Agent is specifically built for:

Ready to streamline your compliance reviews?

Connect with us to schedule a demo or learn more.

is dedicated to clear access of healthcare data